Skip to main content
Home
Download
Pricing
Contact Sales
Sign In
Sign Up
Юлия Климова
2
templates
All Prices
All Templates
All Languages
Search templates
Уникальная схема прогрева
Юлия Климова
Free
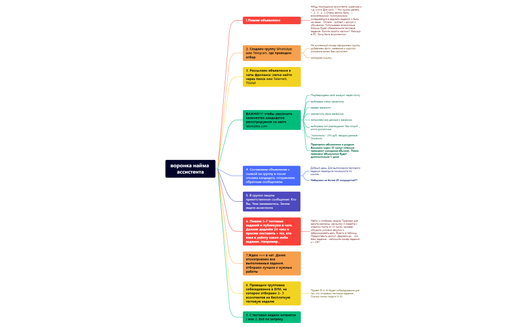
воронка найма ассистента
Юлия Климова
Free