Skip to main content
Home
Download
Pricing
Contact Sales
Sign In
Sign Up
EThMWnvENS
2
templates
All Prices
All Templates
All Languages
Search templates
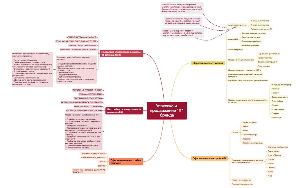
Упаковка и продвижение Х бренда
EThMWnvENS
Free
Упаковка и продвижение Х бренда
EThMWnvENS
Free