Skip to main content
Home
Download
Pricing
Contact Sales
Sign In
Sign Up
Polina Tychinina
1
templates
All Prices
All Templates
All Languages
Search templates
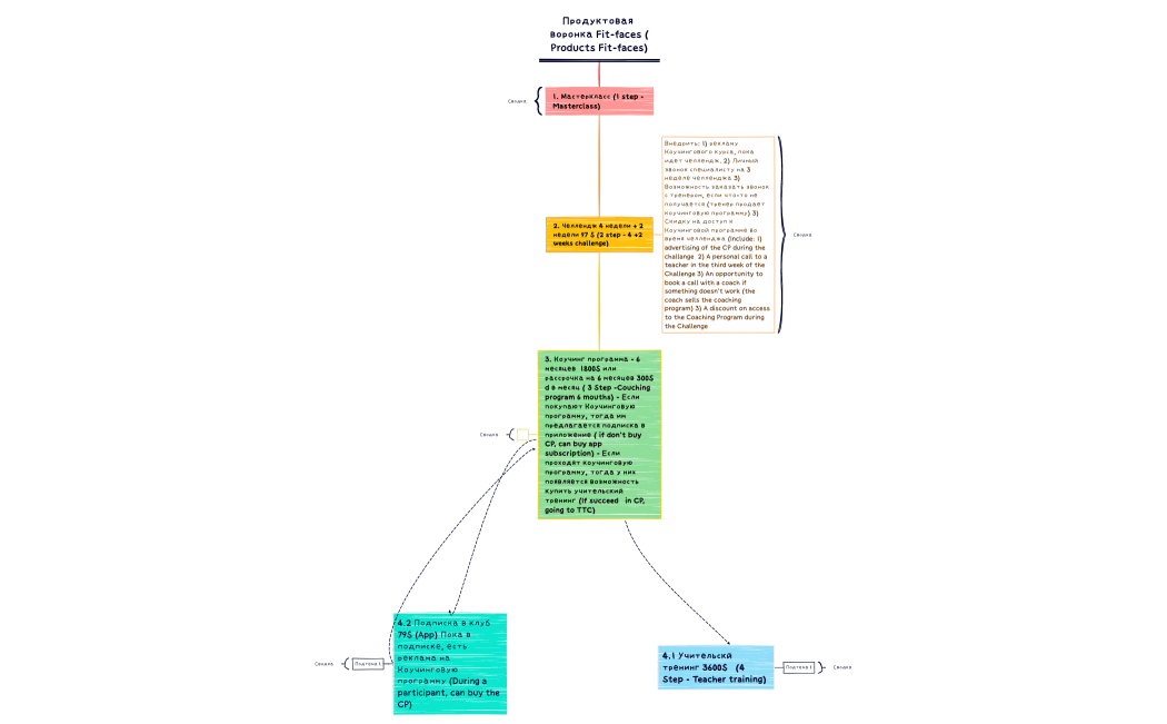
Продуктовая воронка Fit-faces (Products Fit-faces)
Polina Tychinina
Free