Skip to main content
Anastasia Frolova

Anastasia Frolova

11templates
Блог @shushpanovaalena
Блог @shushpanovaalena
Anastasia Frolova
Free
Логическая карта
Логическая карта
Anastasia Frolova
Free
Блог @irishappy871
Блог @irishappy871
Anastasia Frolova
Free
Логическая карта
Логическая карта
Anastasia Frolova
Free
Блог @nasti.frlv
Блог @nasti.frlv
Anastasia Frolova
Free
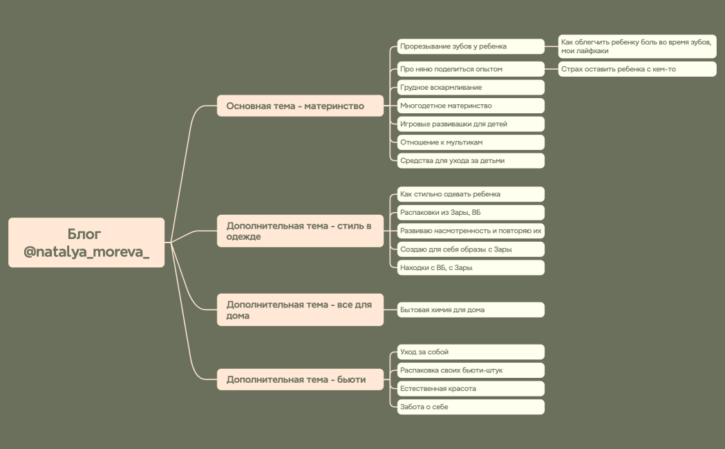
Блог @natalya_moreva_
Блог @natalya_moreva_
Anastasia Frolova
Free
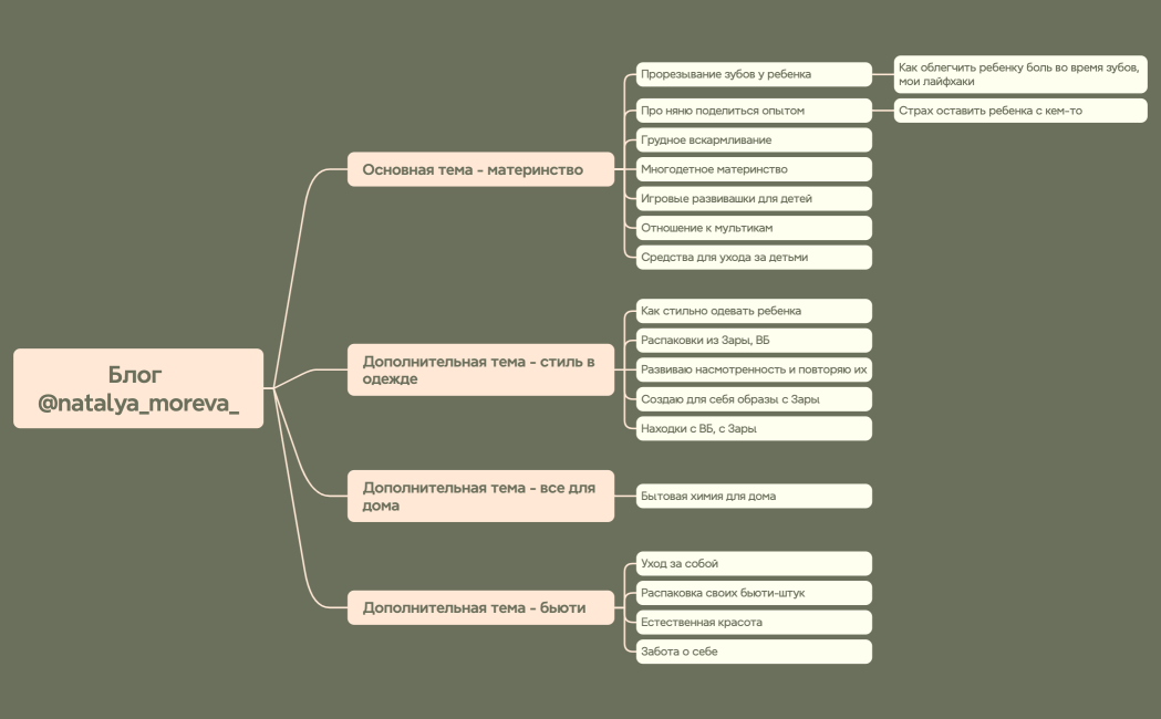
Блог @natalya_moreva_
Блог @natalya_moreva_
Anastasia Frolova
Free
Блог @kamasheva_mua
Блог @kamasheva_mua
Anastasia Frolova
Free
Блог @kamasheva_mua
Блог @kamasheva_mua
Anastasia Frolova
Free