Skip to main content
Home
Download
Pricing
Contact Sales
Sign In
Sign Up
ss ss
5
templates
All Prices
All Templates
All Languages
Search templates
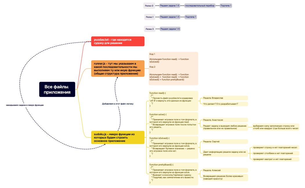
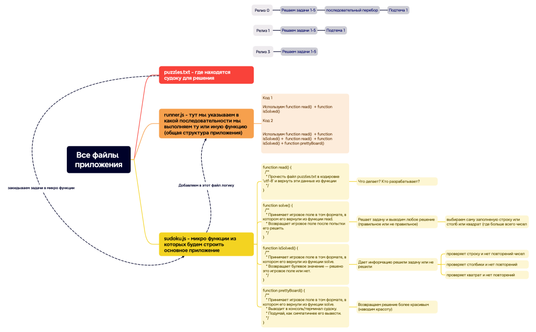
Все файлы приложения
ss ss
Free
Все файлы приложения
ss ss
Free
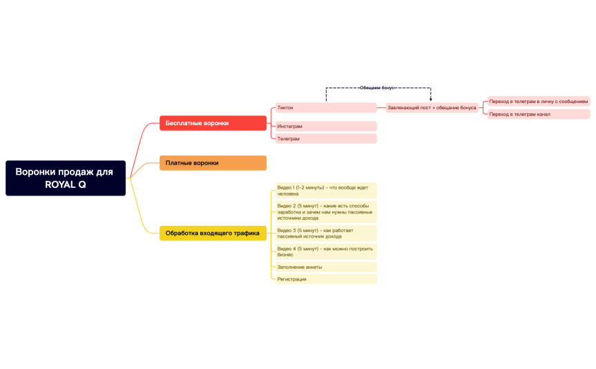
Воронки продаж для ROYAL Q
ss ss
Free
Без названия
ss ss
Free
Моя структура
ss ss
Free