Skip to main content
Home
Download
Pricing
Contact Sales
Sign In
Sign Up
Mesias Galarza
1
templates
All Prices
All Templates
All Languages
Search templates
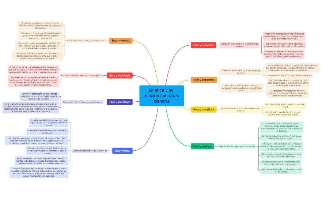
La ética y su relación con otras ciencias
Mesias Galarza
Free