Skip to main content
Home
Download
Pricing
Contact Sales
Sign In
Sign Up
Yu
4
templates
All Prices
All Templates
All Languages
Search templates
Карта 1
Yu
Free
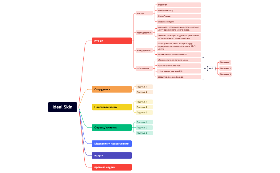
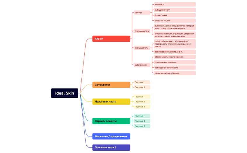
Ideal Skin.xmind
Yu
Free
Карта 1
Yu
Free
Карта 1
Yu
Free