Skip to main content
Home
Download
Pricing
Contact Sales
Sign In
Sign Up
Giulia Nappi
3
templates
All Prices
All Templates
All Languages
Search templates
ANNESSI EMBRIO-FETALI
Giulia Nappi
Free
4 settimana in poi e annessi
Giulia Nappi
Free
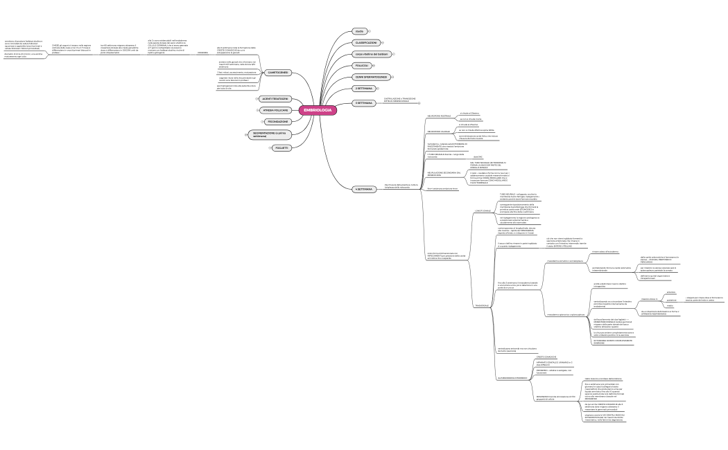
EMBRIOLOGIA
Giulia Nappi
Free