Skip to main content
Home
Download
Pricing
Contact Sales
Sign In
Sign Up
ESTJDbKMWb
1
templates
All Prices
All Templates
All Languages
Search templates
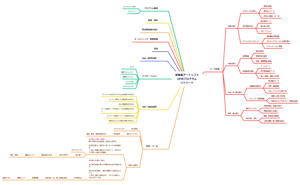
体験型アートシフト1か月プログラムリトリート
ESTJDbKMWb
Free