Skip to main content
Home
Download
Pricing
Contact Sales
Sign In
Sign Up
ESFKGBAioZ
2
templates
All Prices
All Templates
All Languages
Search templates
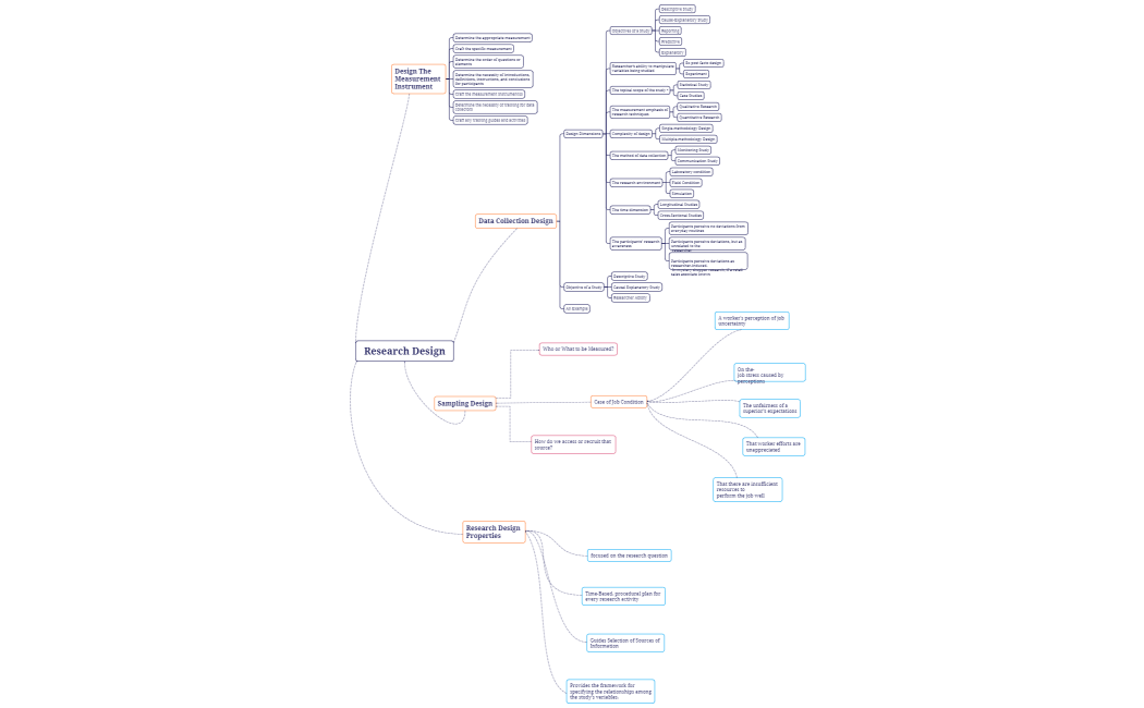
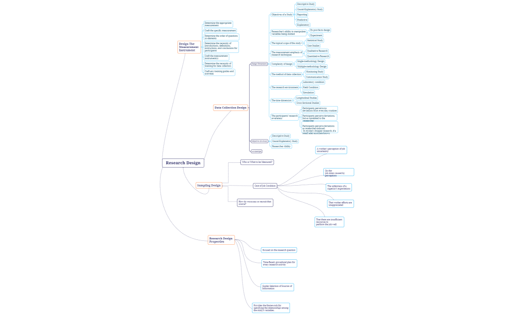
Research Design
ESFKGBAioZ
Free
Research Design
ESFKGBAioZ
Free