Skip to main content
Home
Download
Pricing
Contact Sales
Sign In
Sign Up
Aruzhan Myrzaly
2
templates
All Prices
All Templates
All Languages
Search templates
Сезім мүшелері xmind
Aruzhan Myrzaly
Free
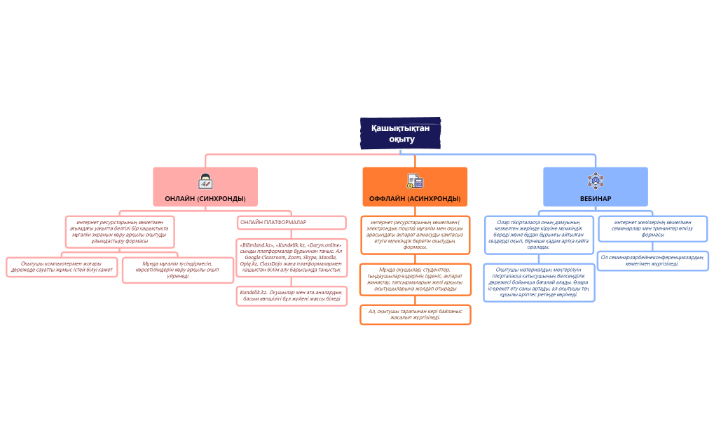
Қашықтықтан оқыту xmind
Aruzhan Myrzaly
Free