Skip to main content
Home
Download
Pricing
Contact Sales
Sign In
Sign Up
Anayely Rojas Obando
1
templates
All Prices
All Templates
All Languages
Search templates
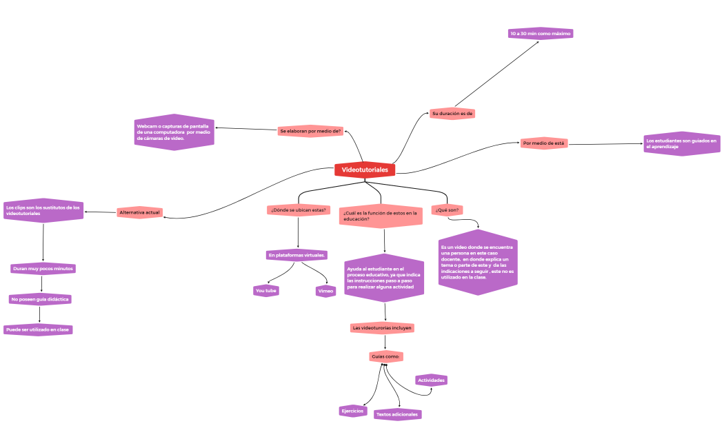
Videotutoriales mapa mental
Anayely Rojas Obando
Free