Skip to main content
Anastasia Matyuhina

Anastasia Matyuhina

20templates
Ментальная карта
Ментальная карта
Anastasia Matyuhina
Free
Карта 1
Карта 1
Anastasia Matyuhina
Free
Карта 1
Карта 1
Anastasia Matyuhina
Free
Карта 1
Карта 1
Anastasia Matyuhina
Free
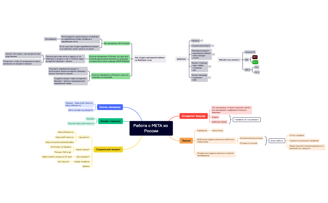
Работа с META из России.xmind
Работа с META из России.xmind
Anastasia Matyuhina
Free
Карта 1
Карта 1
Anastasia Matyuhina
Free
Карта 1
Карта 1
Anastasia Matyuhina
Free
Карта 1
Карта 1
Anastasia Matyuhina
Free
Карта 1
Карта 1
Anastasia Matyuhina
Free