Skip to main content
Home
Download
Pricing
Contact Sales
Sign In
Sign Up
Анастасия Смирнова
1
templates
All Prices
All Templates
All Languages
Search templates
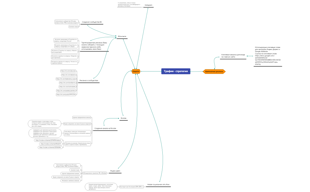
Трафик- стратегия Катя Жеребцова
Анастасия Смирнова
Free