Skip to main content
Home
Download
Pricing
Contact Sales
Sign In
Sign Up
Ellen Hu
3
templates
All Prices
All Templates
All Languages
Search templates
CH 14 Company Analysis
Ellen Hu
Free
CH15 Introduction to the portfolio approach
Ellen Hu
Free
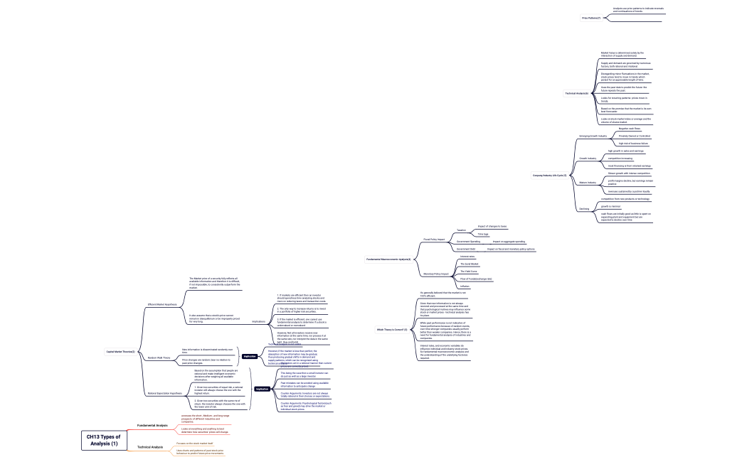
CH13 Types of Analysis (1)
Ellen Hu
Free