Skip to main content
alena bakhina

alena bakhina

5templates
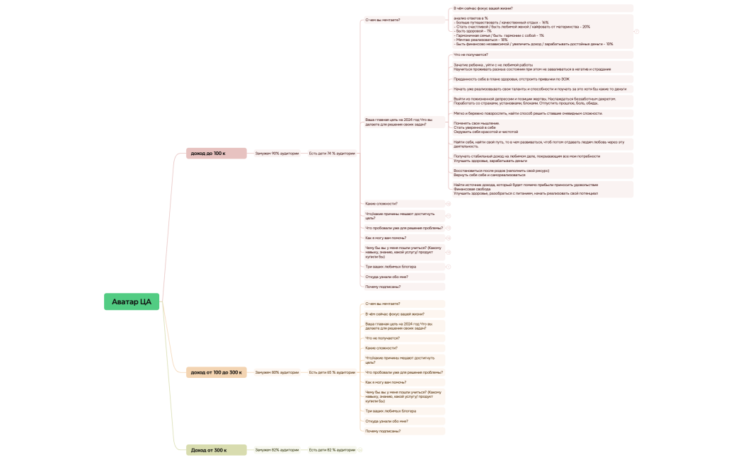
Аватар ЦА Знакомство Враджавали
Аватар ЦА Знакомство Враджавали
alena bakhina
Free
Аватар ЦА Знакомство Враджавали
Аватар ЦА Знакомство Враджавали
alena bakhina
Free
Аватар ЦА Знакомство Враджавали
Аватар ЦА Знакомство Враджавали
alena bakhina
Free
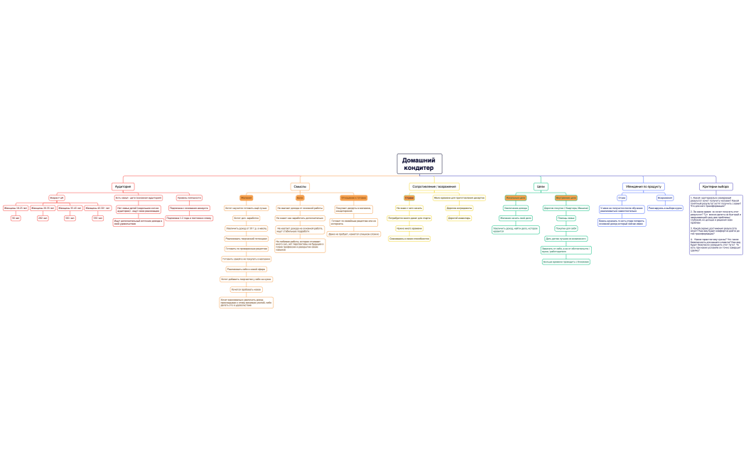
Домашний кондитер
Домашний кондитер
alena bakhina
Free
Креатив Карта для ОП
Креатив Карта для ОП
alena bakhina
Free