Skip to main content
EPrRLIDiLT

EPrRLIDiLT

5templates
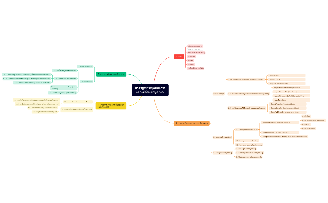
มาตรฐานข้อมูลและการแลกเปลี่ยนข้อมูล ทอ.
มาตรฐานข้อมูลและการแลกเปลี่ยนข้อมูล ทอ.
EPrRLIDiLT
Free
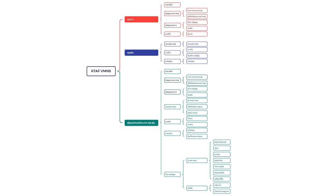
RTAF VMNS mind map
RTAF VMNS mind map
EPrRLIDiLT
Free
ยานพาหนะ ขส.พอ.ล่าสุด
ยานพาหนะ ขส.พอ.ล่าสุด
EPrRLIDiLT
Free
ยานพาหนะ ขส.พอ.
ยานพาหนะ ขส.พอ.
EPrRLIDiLT
Free
RTAF Vehicle Maintenance Notification System
RTAF Vehicle Maintenance Notification System
EPrRLIDiLT
Free