Skip to main content
Home
Download
Pricing
Contact Sales
Sign In
Sign Up
Kazi Saiful
4
templates
All Prices
All Templates
All Languages
Search templates
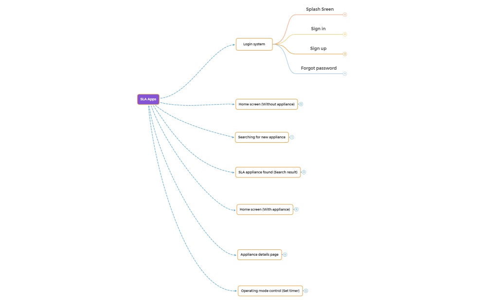
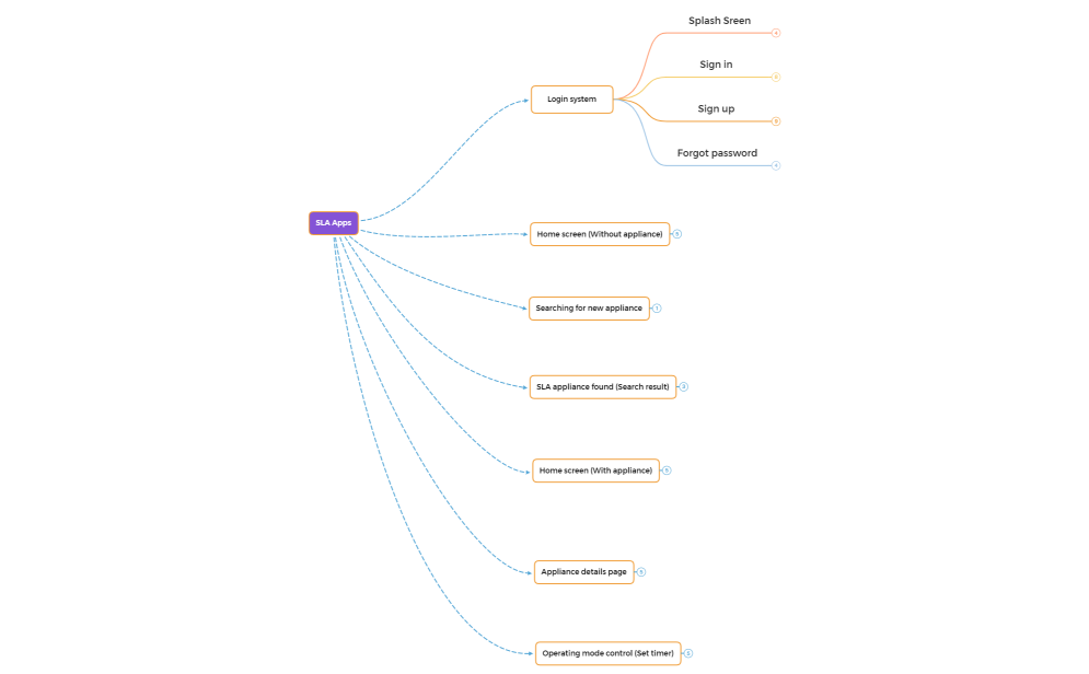
SLA_Appxmind_Nasir.xmind
Kazi Saiful
Free
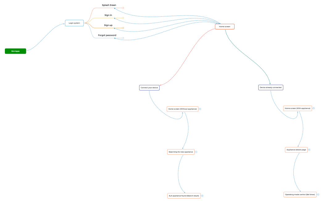
SLA App.xmind
Kazi Saiful
Free
SLA App.xmind
Kazi Saiful
Free
Grocery Shopping List
Kazi Saiful
Free