Skip to main content
Home
Download
Pricing
Contact Sales
Sign In
Sign Up
Yuka Nakano
2
templates
All Prices
All Templates
All Languages
Search templates
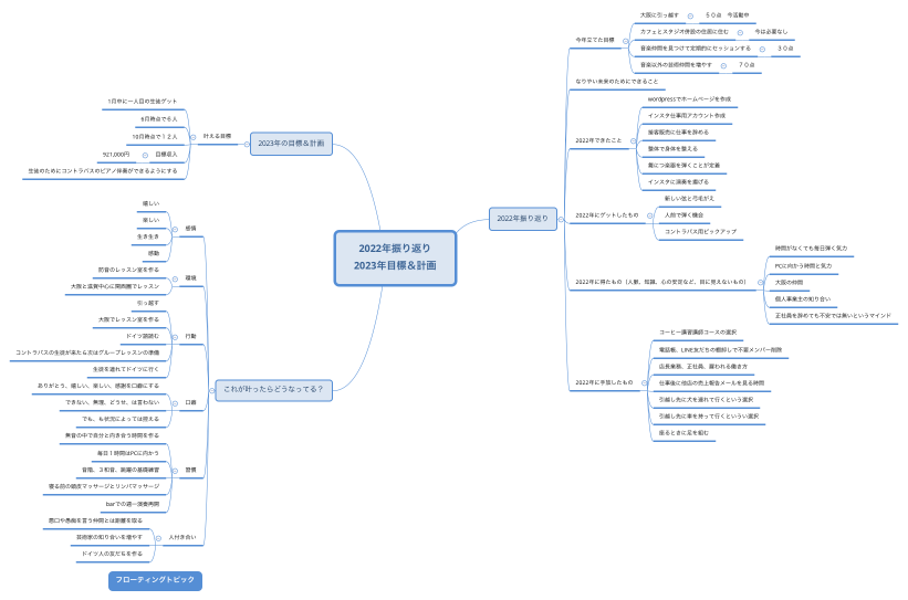
2022年振り返り2023年目標&計画
Yuka Nakano
Free
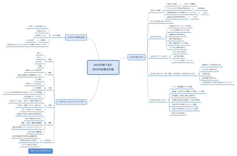
2022年振り返り2023年目標&計画
Yuka Nakano
Free