Skip to main content
Suci Amalia

Suci Amalia

14templates
Operations Management
Operations Management
Suci Amalia
Free
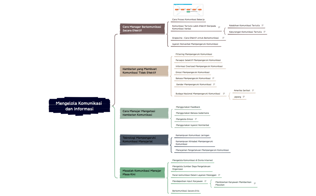
Mengelola Komunikasi dan Informasi
Mengelola Komunikasi dan Informasi
Suci Amalia
Free
CHAPTER 11
CHAPTER 11
Suci Amalia
Free
Dasar Perilaku Individu (2)
Dasar Perilaku Individu (2)
Suci Amalia
Free
Operations Management
Operations Management
Suci Amalia
Free
Operations Management
Operations Management
Suci Amalia
Free
Mengelola Komunikasi dan Informasi
Mengelola Komunikasi dan Informasi
Suci Amalia
Free
Mengelola Komunikasi dan Informasi
Mengelola Komunikasi dan Informasi
Suci Amalia
Free
Memotivasi dan Menghargai Karyawan
Memotivasi dan Menghargai Karyawan
Suci Amalia
Free