Skip to main content
Home
Download
Pricing
Contact Sales
Sign In
Sign Up
Dhaval Patel
5
templates
All Prices
All Templates
All Languages
Search templates
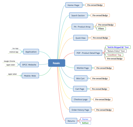
Resale
Dhaval Patel
Free
Resale
Dhaval Patel
Free
Resale
Dhaval Patel
Free
Resale
Dhaval Patel
Free
Resale
Dhaval Patel
Free