Skip to main content
Халиуллина Гузель

Халиуллина Гузель

3templates
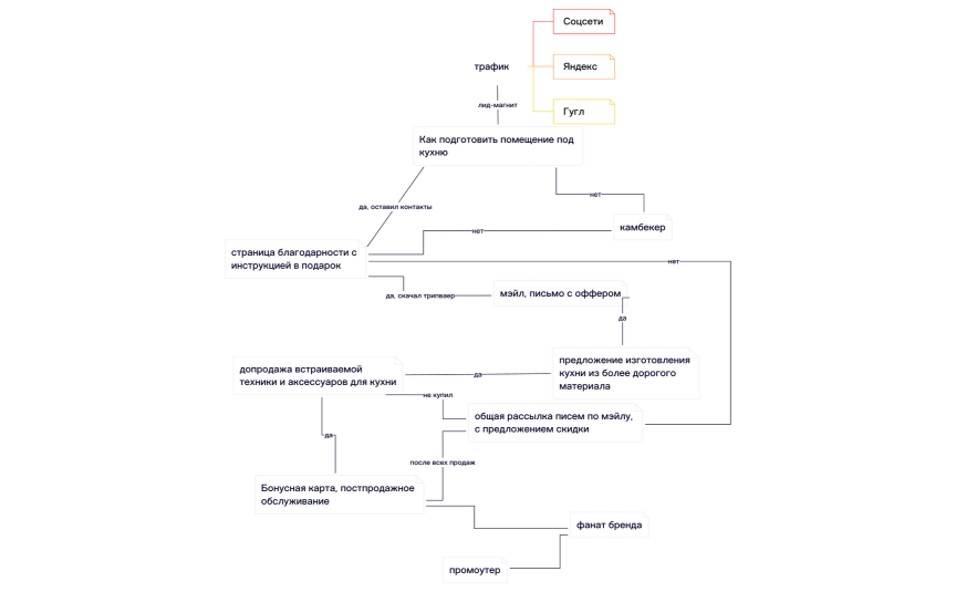
Траффик. Инструкция по созданию писем для Verno
Траффик. Инструкция по созданию писем для Verno
Халиуллина Гузель
Free
Подписная страница регистрации на автовебинар
Подписная страница регистрации на автовебинар
Халиуллина Гузель
Free
Без названия
Без названия
Халиуллина Гузель
Free