Skip to main content
EPIrhrIcew

EPIrhrIcew

3templates
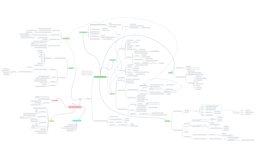
MAPA FECHAMENTO P7M1E7 - Pneumonia comunitária
MAPA FECHAMENTO P7M1E7 - Pneumonia comunitária
EPIrhrIcew
Free
MAPA FECHAMENTO P7M1E7 - Pneumonia comunitária
MAPA FECHAMENTO P7M1E7 - Pneumonia comunitária
EPIrhrIcew
Free
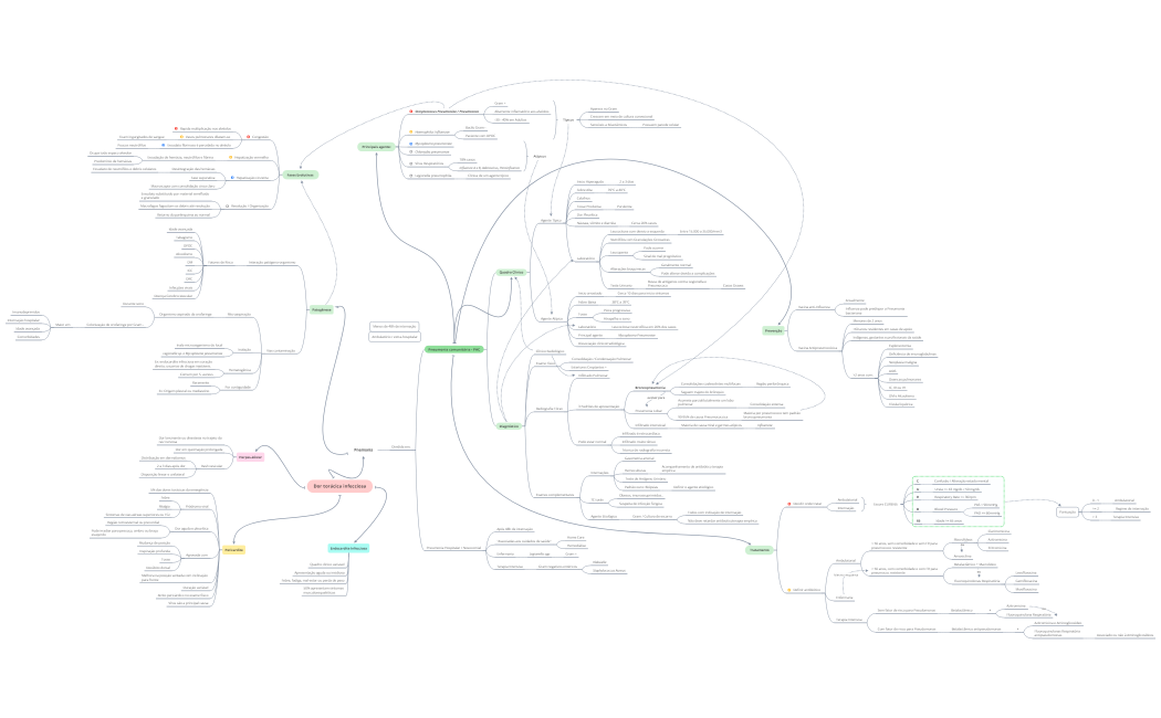
MAPA FECHAMENTO - Problema 4 - Síndrome Consumptiva e Neoplasia - Tutoria A3
MAPA FECHAMENTO - Problema 4 - Síndrome Consumptiva e Neoplasia - Tutoria A3
EPIrhrIcew
Free