Skip to main content
Home
Download
Pricing
Contact Sales
Sign In
Sign Up
Alena Afanaseva
2
templates
All Prices
All Templates
All Languages
Search templates
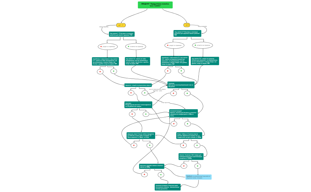
Продуктовая линейка
Alena Afanaseva
Free
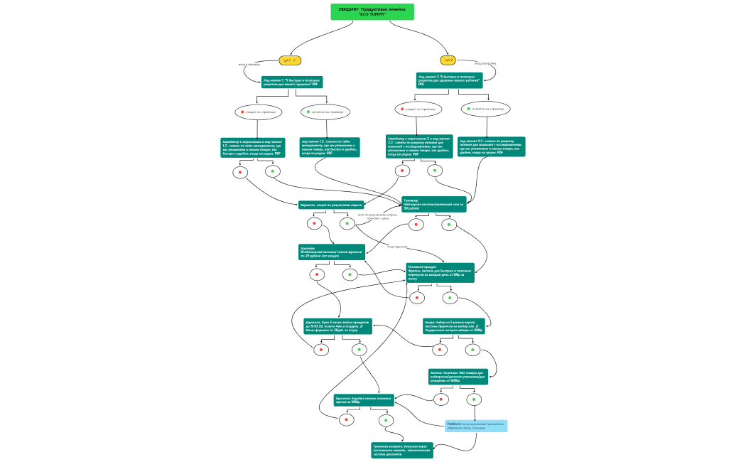
Продуктовая линейка
Alena Afanaseva
Free