Skip to main content
Home
Download
Pricing
Contact Sales
Sign In
Sign Up
EOzxAvXvXZ
4
templates
All Prices
All Templates
All Languages
Search templates
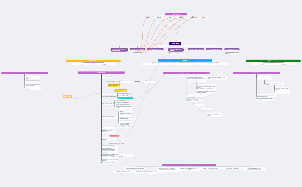
Портал (Головна)
EOzxAvXvXZ
Free
account flow 2 (new)
EOzxAvXvXZ
Free
account flow
EOzxAvXvXZ
Free
Scrum board Tempus now
EOzxAvXvXZ
Free