Skip to main content
Home
Download
Pricing
Contact Sales
Sign In
Sign Up
EOdsyLDeVN
2
templates
All Prices
All Templates
All Languages
Search templates
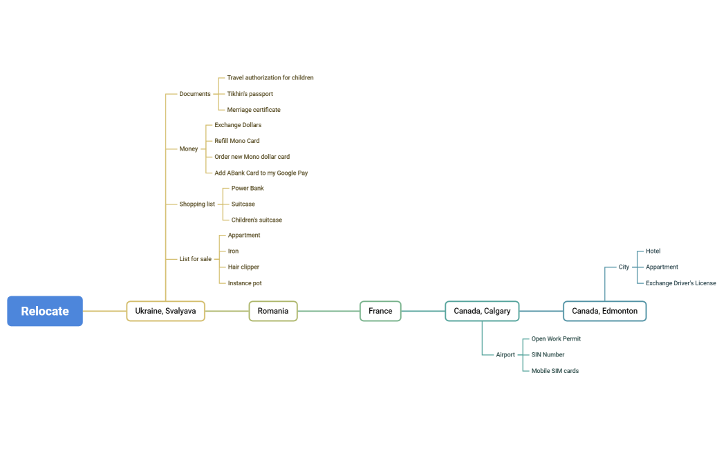
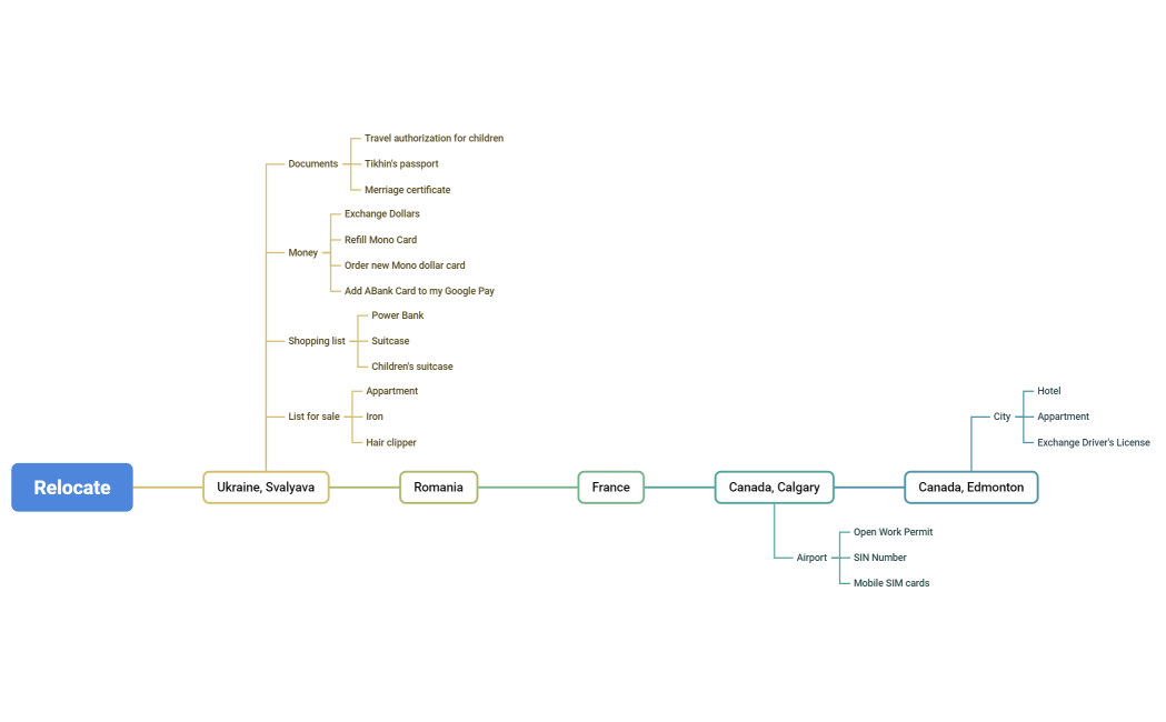
RelocateXmind
EOdsyLDeVN
Free
Relocate
EOdsyLDeVN
Free