Skip to main content
Home
Download
Pricing
Contact Sales
Sign In
Sign Up
LAZARO AYALA ROSMERY
2
templates
All Prices
All Templates
All Languages
Search templates
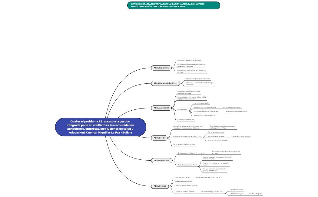
MAPA MENTAL C.MIGUILLAS
LAZARO AYALA ROSMERY
Free
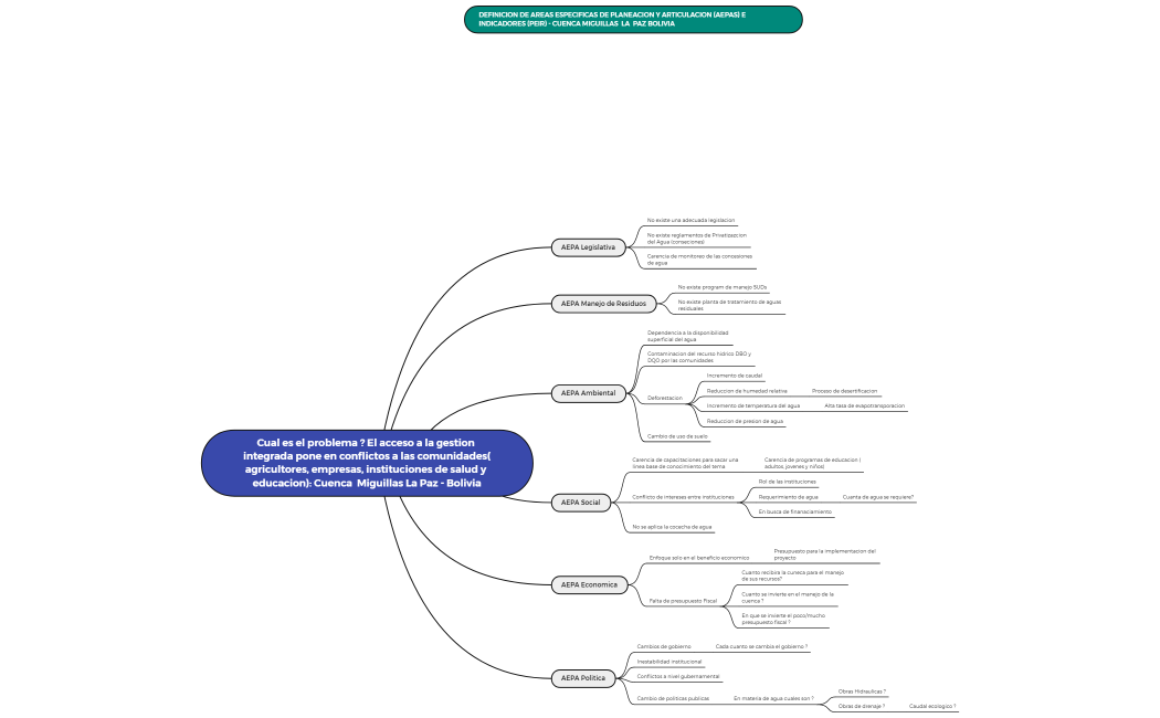
MAPA MENTAL C.MIGUILLAS
LAZARO AYALA ROSMERY
Free