Skip to main content
Home
Download
Pricing
Contact Sales
Sign In
Sign Up
Yassin Hafed
1
templates
All Prices
All Templates
All Languages
Search templates
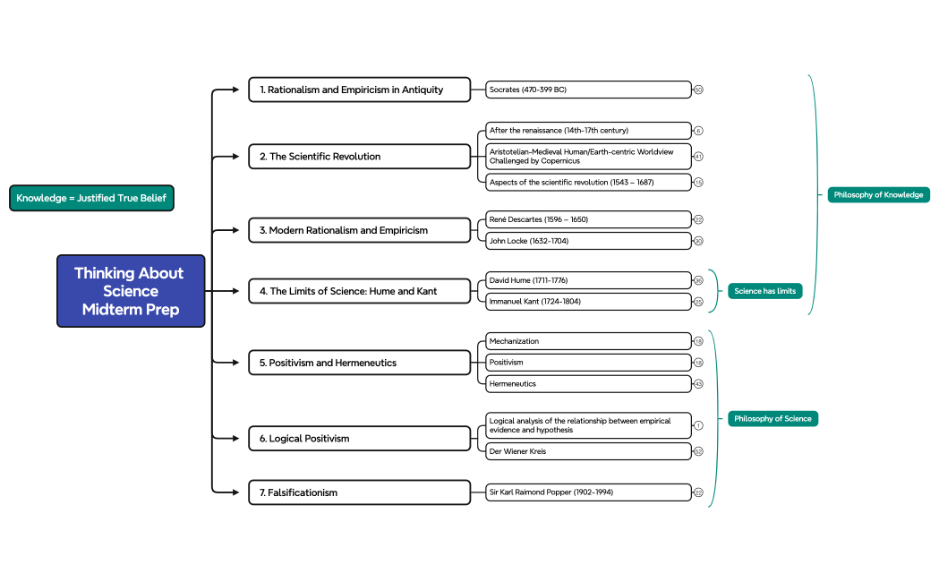
Thinking About ScienceMidterm Prep
Yassin Hafed
Free