Skip to main content
Home
Download
Pricing
Contact Sales
Sign In
Sign Up
Angel Epubor
3
templates
All Prices
All Templates
All Languages
Search templates
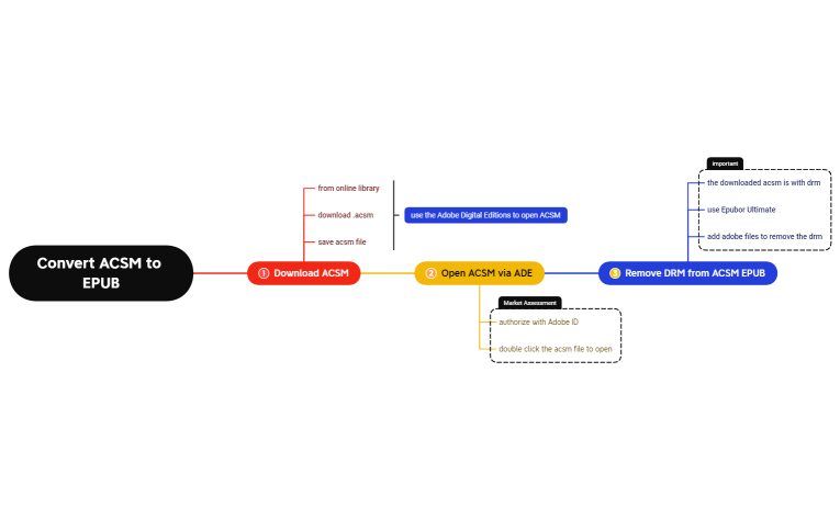
Convert ACSM to EPUB
Angel Epubor
Free
Convert ACSM to EPUB
Angel Epubor
Free
Convert ACSM to EPUB
Angel Epubor
Free