Skip to main content
Home
Download
Pricing
Contact Sales
Sign In
Sign Up
Directorr
7
templates
All Prices
All Templates
All Languages
Search templates
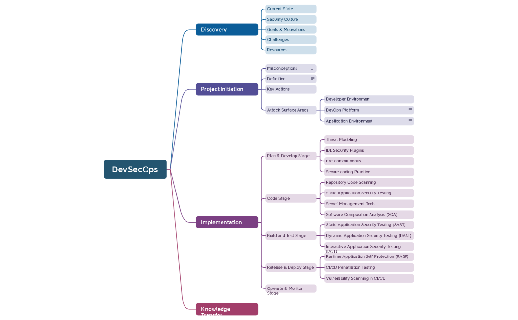
DevSecOps
Directorr
Free
DevOps Domains
Directorr
Free
Film Process
Directorr
Free
Film Process
Directorr
Free
DevSecOps
Directorr
Free
DevSecOps
Directorr
Free
DevSecOps-Implementation
Directorr
Free