Skip to main content
Home
Download
Pricing
Contact Sales
Sign In
Sign Up
Siri Reddy
2
templates
All Prices
All Templates
All Languages
Search templates
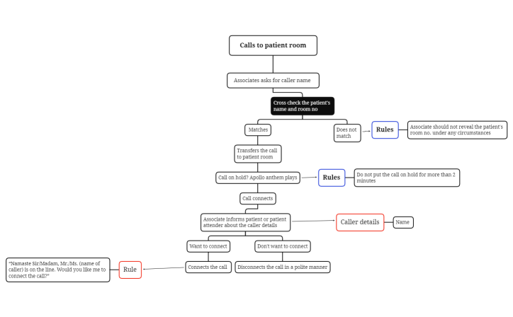
Opt C_Calls to patient room
Siri Reddy
Free
Opt C_External calls being made to administrative extensions
Siri Reddy
Free