Skip to main content
Home
Download
Pricing
Contact Sales
Sign In
Sign Up
宇
5
templates
All Prices
All Templates
All Languages
Search templates
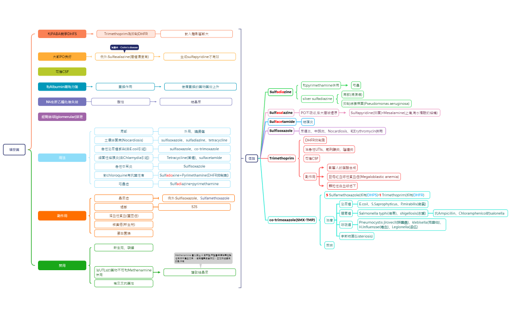
磺胺藥
宇
Free
麻醉性止痛藥
宇
Free
抗分枝桿菌
宇
Free
抗泡疹病毒(HSV,VZVCMV)雙股DNA
宇
Free
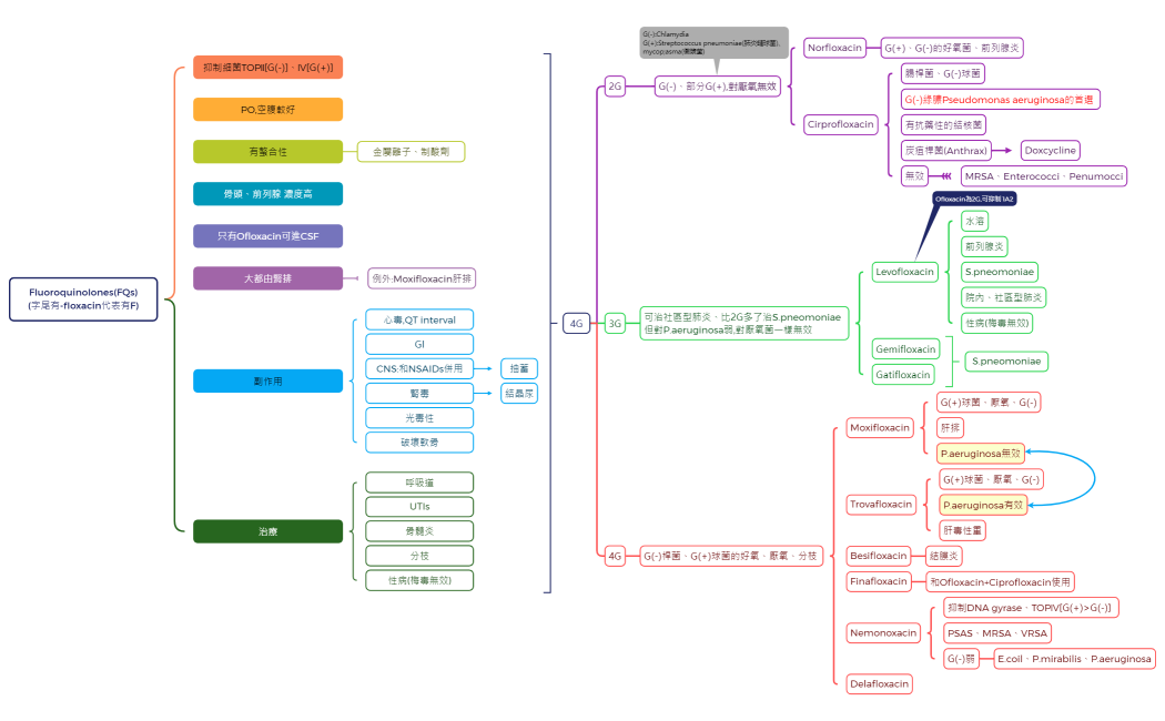
Fluoroquinolones
宇
Free