Skip to main content
Home
Download
Pricing
Contact Sales
Sign In
Sign Up
Kseniia Mianchinskaia
2
templates
All Prices
All Templates
All Languages
Search templates
ОТДЕЛ SALES Инвестиции Артур
Kseniia Mianchinskaia
Free
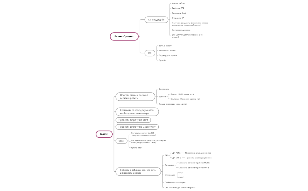
Бизнес-Процесс ДЗ ДНК
Kseniia Mianchinskaia
Free