Skip to main content
Home
Download
Pricing
Contact Sales
Sign In
Sign Up
Klycheva Vika
2
templates
All Prices
All Templates
All Languages
Search templates
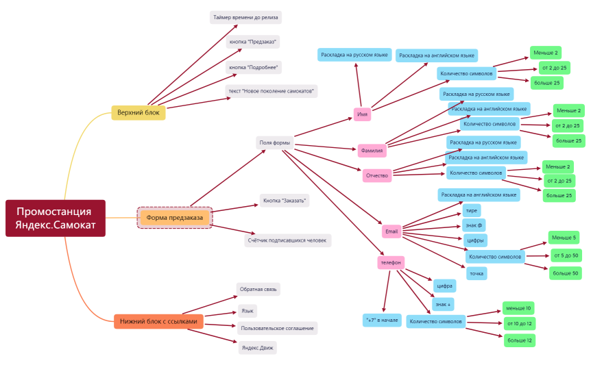
Карта 1
Klycheva Vika
Free
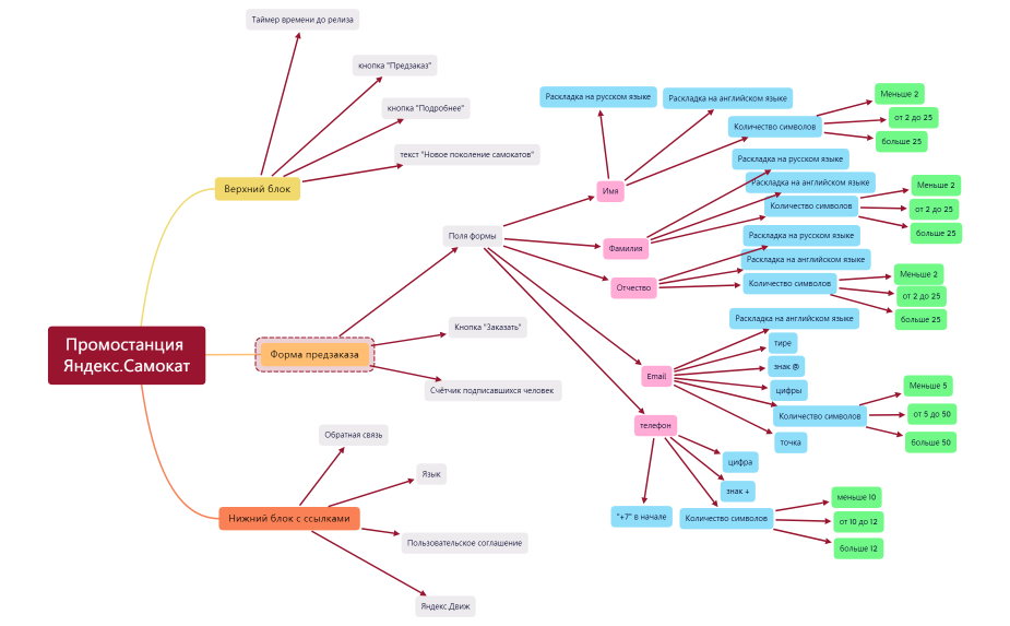
Карта 1
Klycheva Vika
Free