Skip to main content
Анна Кирилишина

Анна Кирилишина

4templates
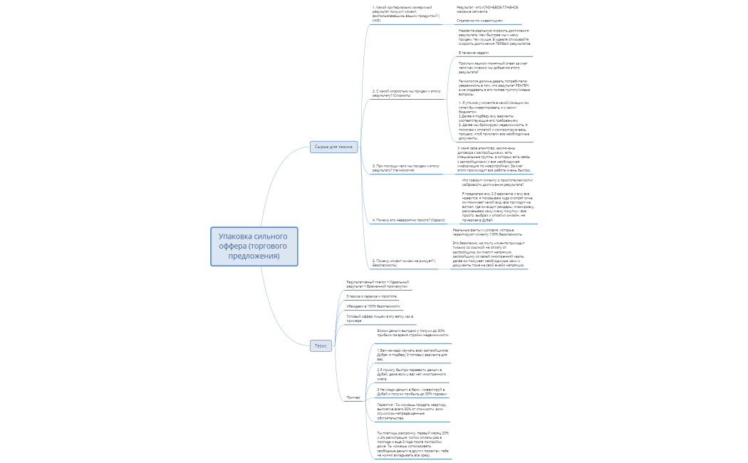
4 Образец Упаковка сильного оффера (торгового предложения)
4 Образец Упаковка сильного оффера (торгового предложения)
Анна Кирилишина
Free
3 образец Распаковка смыслов
3 образец Распаковка смыслов
Анна Кирилишина
Free
2 КЕВ Касдев Образец
2 КЕВ Касдев Образец
Анна Кирилишина
Free
1 КЕВ Майнд-карта данного урока — копия
1 КЕВ Майнд-карта данного урока — копия
Анна Кирилишина
Free