Skip to main content
Home
Download
Pricing
Contact Sales
Sign In
Sign Up
Alice Stroppini
2
templates
All Prices
All Templates
All Languages
Search templates
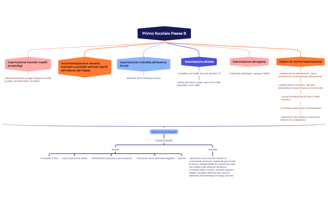
Primo focolaio paese B
Alice Stroppini
Free
Primo focolaio paese B
Alice Stroppini
Free