Skip to main content
Home
Download
Pricing
Contact Sales
Sign In
Sign Up
klein deva
2
templates
All Prices
All Templates
All Languages
Search templates
le judaïsme .xmind
klein deva
Free
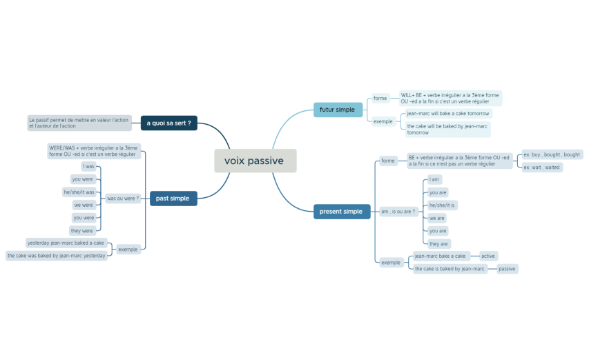
voix passive .xmind
klein deva
Free