Skip to main content
Home
Download
Pricing
Contact Sales
Sign In
Sign Up
Кудрявцева Арина
2
templates
All Prices
All Templates
All Languages
Search templates
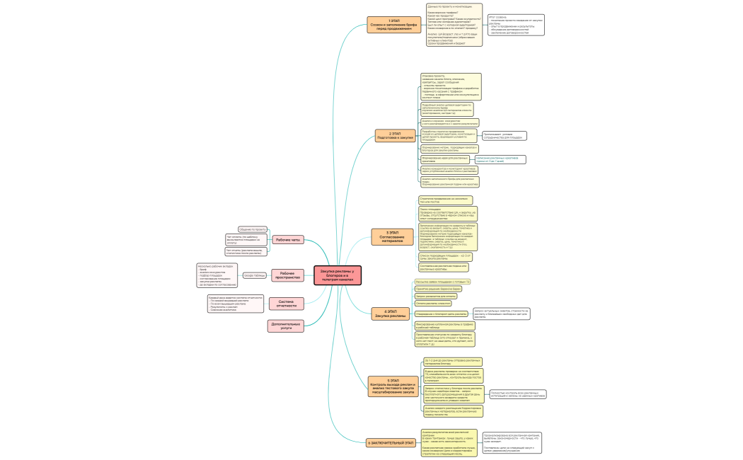
Закупка рекламы у блогеров и в телеграм каналах
Кудрявцева Арина
Free
Карта 1
Кудрявцева Арина
Free