Skip to main content
Максим Кузнецов

Максим Кузнецов

9templates
Прокладки для Максима
Прокладки для Максима
Максим Кузнецов
Free
Что надо сделать
Что надо сделать
Максим Кузнецов
Free
Что нужно сделать
Что нужно сделать
Максим Кузнецов
Free
Клининговые услуги в Москве
Клининговые услуги в Москве
Максим Кузнецов
Free
моя работа
моя работа
Максим Кузнецов
Free
Моя структура
Моя структура
Максим Кузнецов
Free
МАКСИМ СТРУКТУРА
МАКСИМ СТРУКТУРА
Максим Кузнецов
Free
Моя работа
Моя работа
Максим Кузнецов
Free
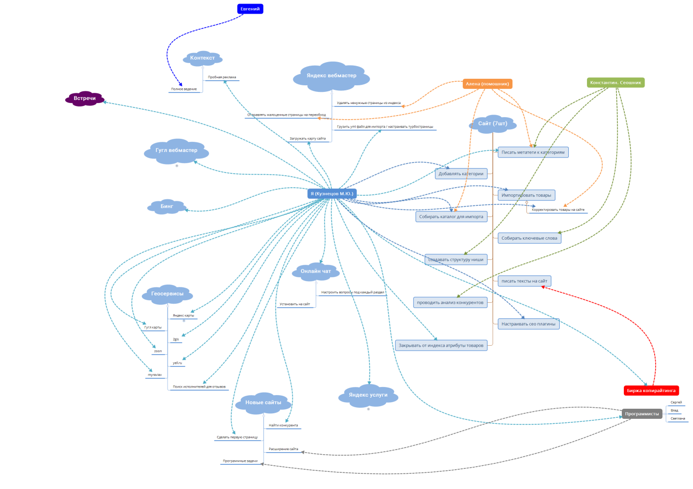
Моя работа
Моя работа
Максим Кузнецов
Free