Skip to main content
EHILekmejn

EHILekmejn

5templates
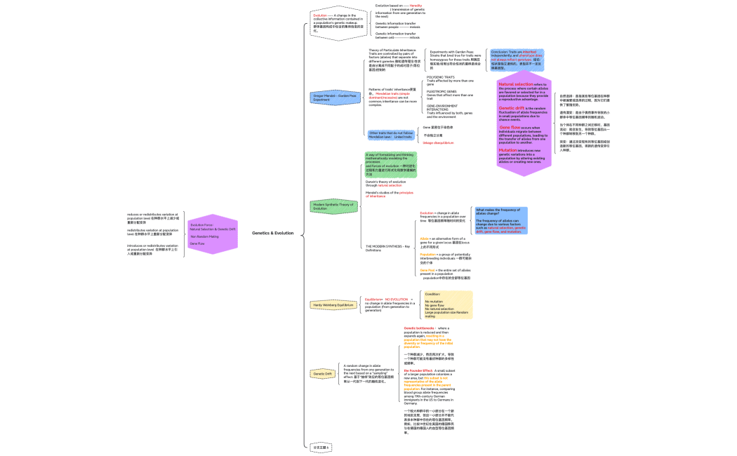
Genetics & Evolution
Genetics & Evolution
EHILekmejn
Free
Genetics & Evolution
Genetics & Evolution
EHILekmejn
Free
Genetics & Evolution
Genetics & Evolution
EHILekmejn
Free
Genetics & Evolution
Genetics & Evolution
EHILekmejn
Free
Human Ecology
Human Ecology
EHILekmejn
Free