Skip to main content
Home
Download
Pricing
Contact Sales
Sign In
Sign Up
Наталия Королева
2
templates
All Prices
All Templates
All Languages
Search templates
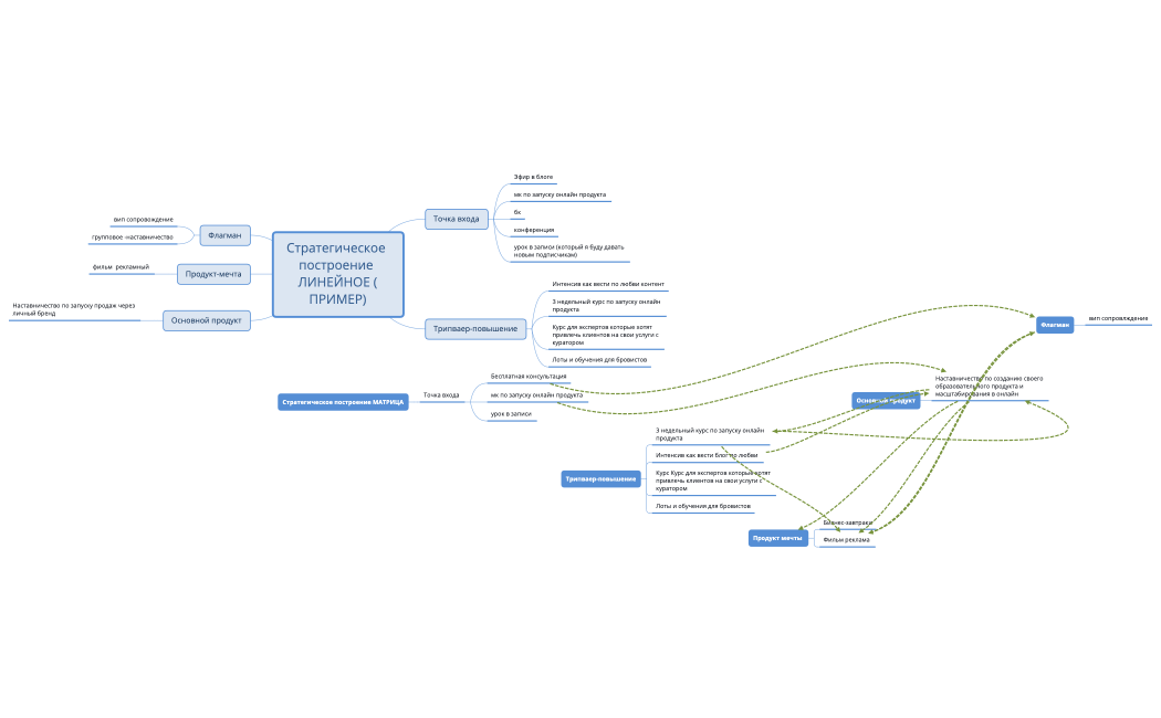
Карта 1
Наталия Королева
Free
МАТРИЦА ЛИНЕЙКИ УСЛУГ.xmind
Наталия Королева
Free