Skip to main content
Home
Download
Pricing
Contact Sales
Sign In
Sign Up
EGVKdqnezZ
4
templates
All Prices
All Templates
All Languages
Search templates
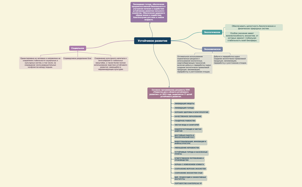
Устойчивое развитие
EGVKdqnezZ
Free
Устойчивое развитие
EGVKdqnezZ
Free
Управление проектами
EGVKdqnezZ
Free
Управление проектами
EGVKdqnezZ
Free