Skip to main content
Home
Download
Pricing
Contact Sales
Sign In
Sign Up
EGDwMfOqmF
4
templates
All Prices
All Templates
All Languages
Search templates
Mapa 1
EGDwMfOqmF
Free
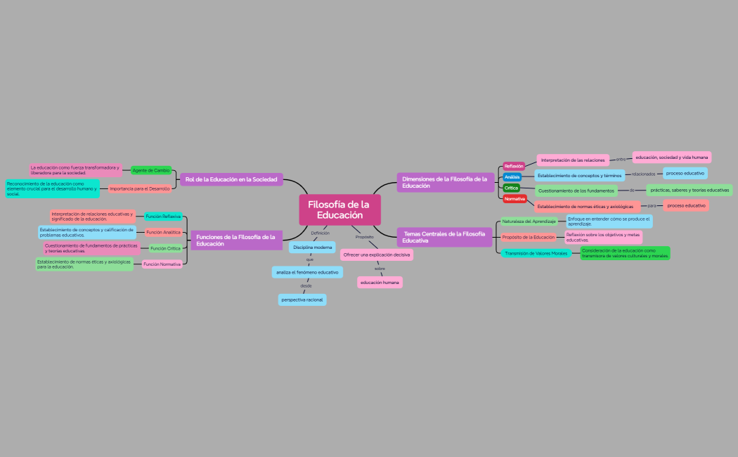
Filosofía de la Educación
EGDwMfOqmF
Free
Mapa 1
EGDwMfOqmF
Free
Filosofía de la Educación
EGDwMfOqmF
Free