Skip to main content
Home
Download
Pricing
Contact Sales
Sign In
Sign Up
Manuel Marsiglia
2
templates
All Prices
All Templates
All Languages
Search templates
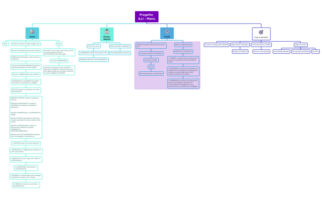
Progetto ILLI - Manu
Manuel Marsiglia
Free
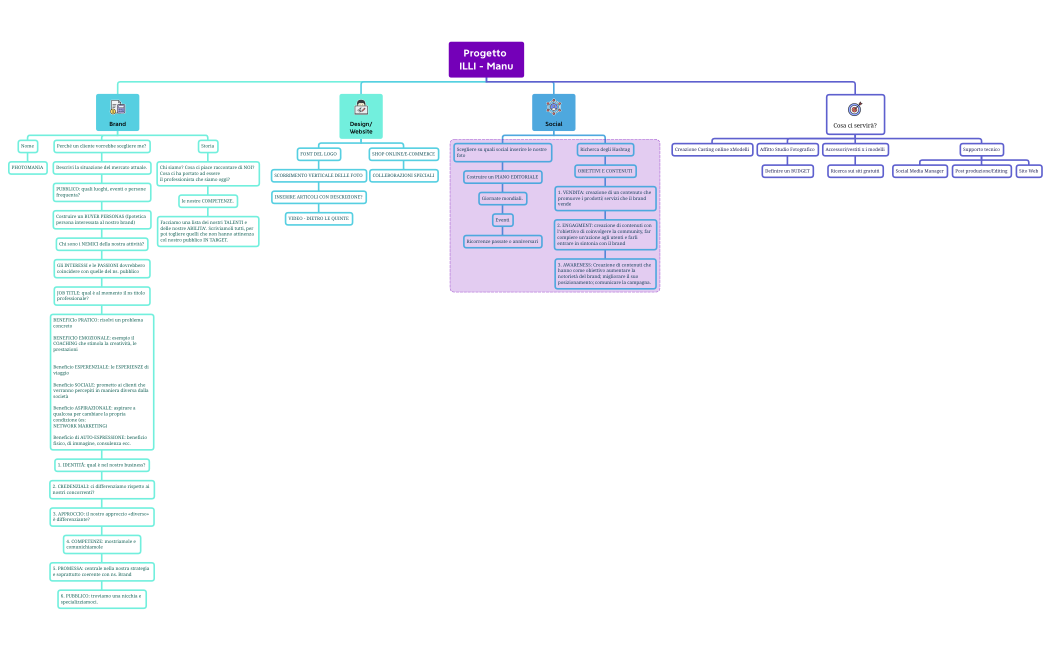
Progetto ILLI - Manu
Manuel Marsiglia
Free