Skip to main content
Home
Download
Pricing
Contact Sales
Sign In
Sign Up
Юлия Молева
4
templates
All Prices
All Templates
All Languages
Search templates
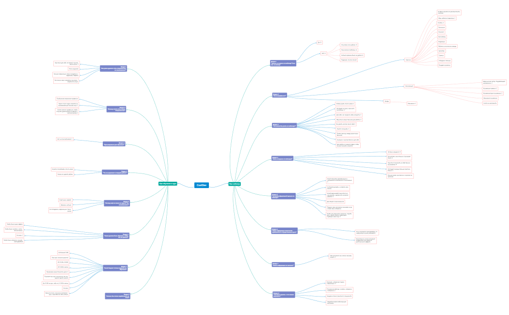
CustDev mind-карта
Юлия Молева
Free
CustDev mind-карта
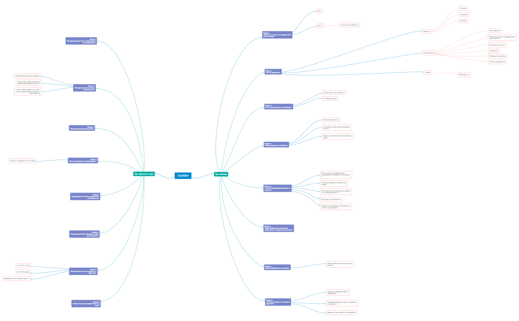
Юлия Молева
Free
CustDev mind-карта
Юлия Молева
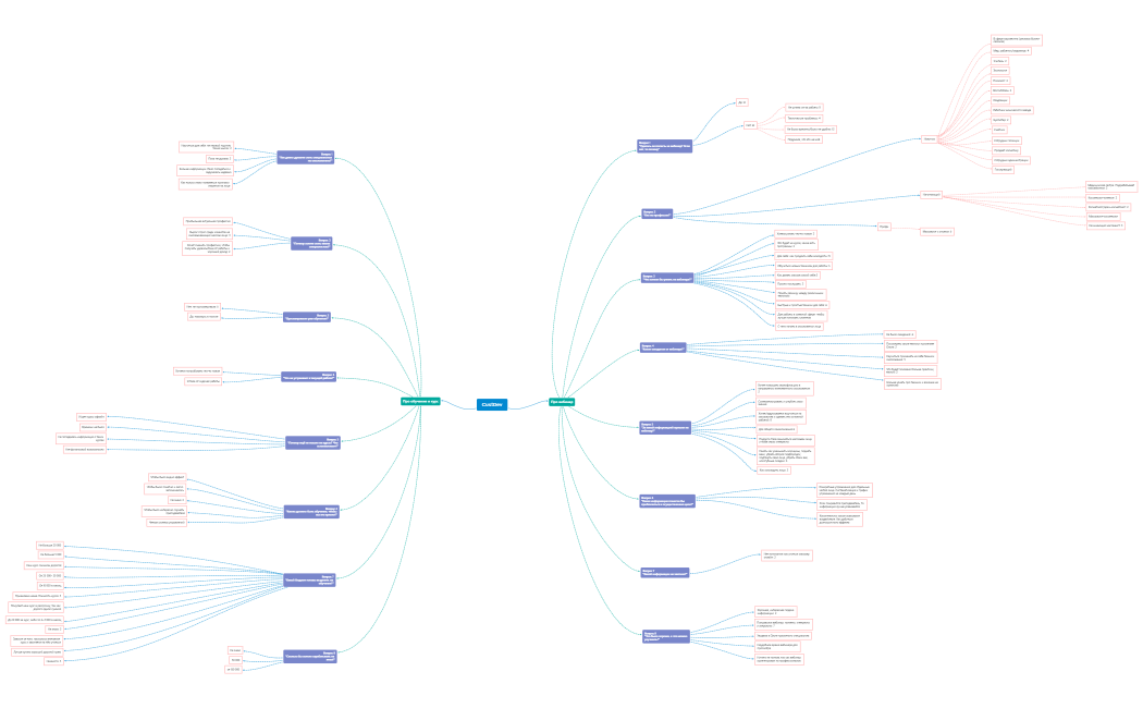
Free
CustDev mind-карта
Юлия Молева
Free