Skip to main content
Home
Download
Pricing
Contact Sales
Sign In
Sign Up
Raphael NATAF
3
templates
All Prices
All Templates
All Languages
Search templates
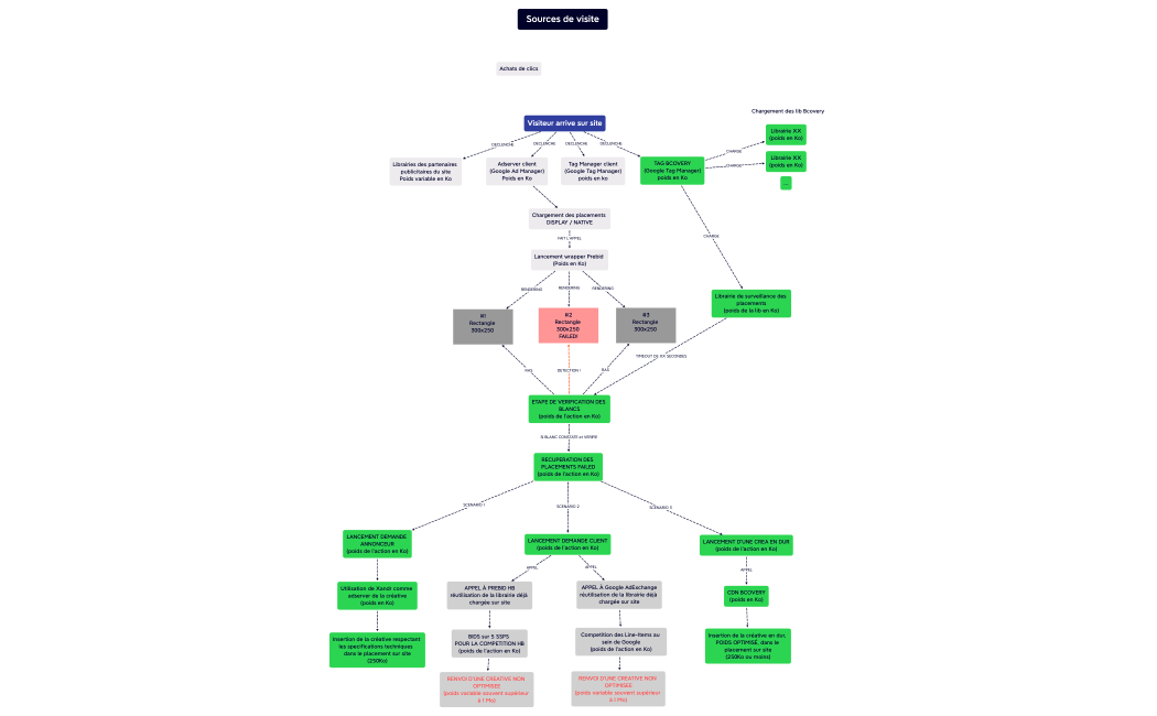
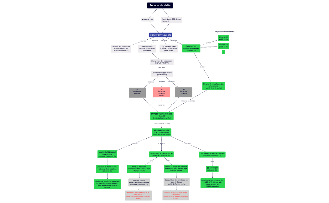
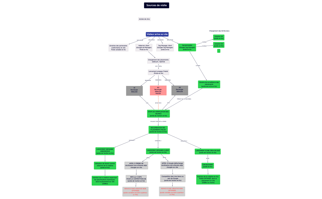
BCOVERY.xmind
Raphael NATAF
Free
BCOVERY.xmind
Raphael NATAF
Free
Carte 1
Raphael NATAF
Free