Skip to main content
Home
Download
Pricing
Contact Sales
Sign In
Sign Up
みき さおとめ
2
templates
All Prices
All Templates
All Languages
Search templates
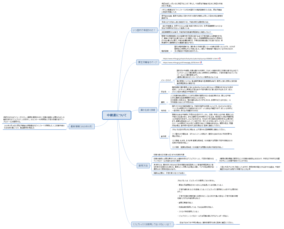
中絶薬について
みき さおとめ
Free
デリケートゾーンの臭いチェック
みき さおとめ
Free