Skip to main content
Maïwenn Vivier

Maïwenn Vivier

2templates
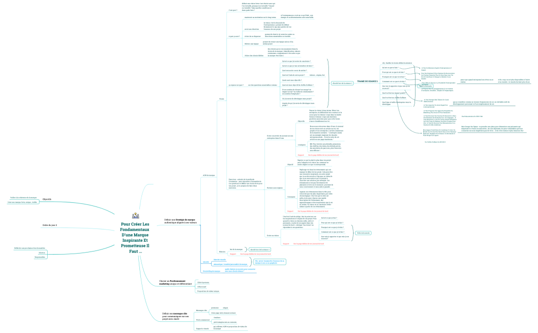
Pour Créer les fondamentaux  d'une marque inspirante et prometteuse il faut ...
Pour Créer les fondamentaux d'une marque inspirante et prometteuse il faut ...
Maïwenn Vivier
Free
Procès-verbal de la réunion
Procès-verbal de la réunion
Maïwenn Vivier
Free