Skip to main content
WONG JONG HUA

WONG JONG HUA

138templates
Angkasa LoanSolution
Angkasa LoanSolution
WONG JONG HUA
Free
Angkasa LoanSolution
Angkasa LoanSolution
WONG JONG HUA
Free
FINTOS x iMoney
FINTOS x iMoney
WONG JONG HUA
Free
Webist - Chatbot
Webist - Chatbot
WONG JONG HUA
Free
iMoney eco system
iMoney eco system
WONG JONG HUA
Free
chatbot api
chatbot api
WONG JONG HUA
Free
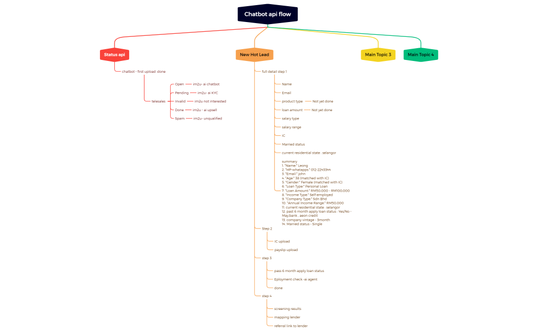
Chatbot api flow
Chatbot api flow
WONG JONG HUA
Free
iMoney eco system
iMoney eco system
WONG JONG HUA
Free
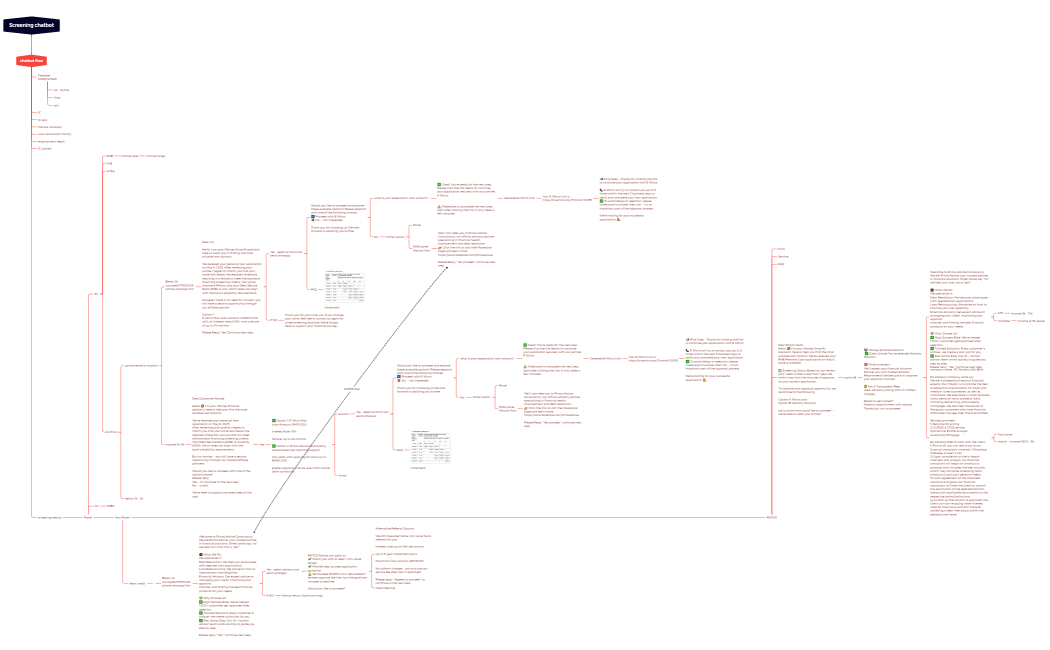
Screening chatbot
Screening chatbot
WONG JONG HUA
Free