Skip to main content
Home
Download
Pricing
Contact Sales
Sign In
Sign Up
EDJANjaSil
2
templates
All Prices
All Templates
All Languages
Search templates
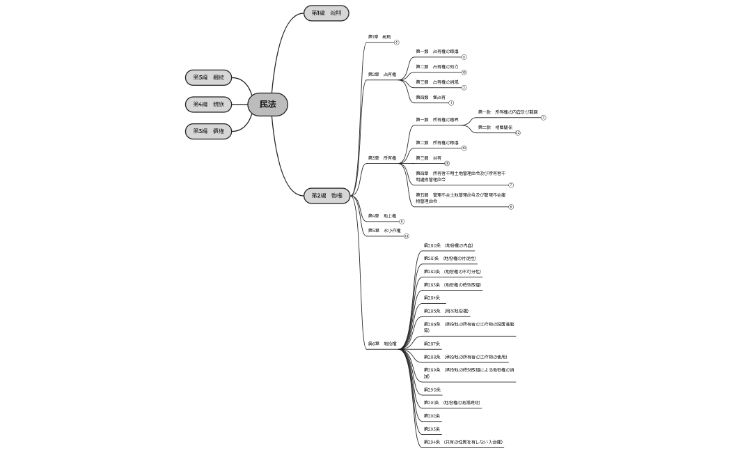
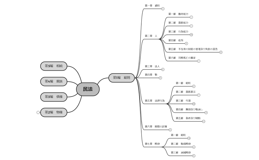
民法
EDJANjaSil
Free
民法
EDJANjaSil
Free